瑞讯银行开户指南(身份证版)(护照版)
联系人:姜先生 电邮:[email protected]
一、提交开户所需文件
准备律师认证资料
需要提交的资料有:
1、姓名
2、手机号
3、邮箱(用于发放账号密码等重要信息)
4、身份证正反面照片(请平整放置在桌面上拍摄)
5、授权视频,拍一个 5-15 秒左右的视频,手持身份证正面照片,并说一句话, 内容如下:
”本人***(姓名)授权代办处理瑞讯银行开户相关事宜。资料真实有效”
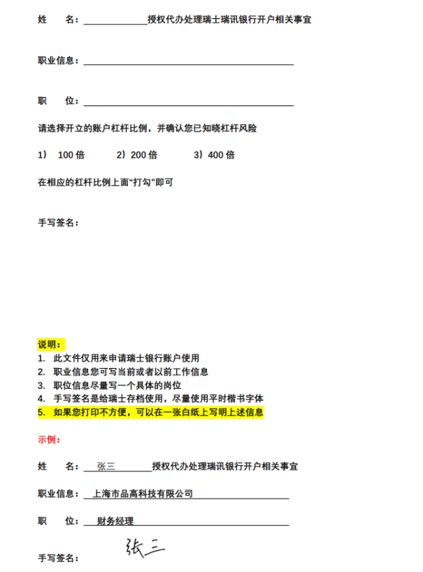
6、签名、职业及授权说明,见下图:
如果您打印不方便,可以在一张白纸上写明以上信息

二、查收瑞讯银行开户结果
提交后资料 1 天后,您的邮箱将收到瑞讯的三封邮件
1、瑞讯银行的国际银行账号(IBAN)
2、网银登录账号
3、临时密码
*重要--如果收件箱没有瑞讯的密码邮件,请查看垃圾箱和订阅邮箱
国际银行账号邮件样本

收到银行账户信息,您就可以进行入金了